CONTROL SIGNAL GENERATOR ALTERNATIVE FOR ELECTRONIC SPEED CONTROL (ESC)
by adriancubas in Circuits > Electronics
2693 Views, 5 Favorites, 0 Comments
CONTROL SIGNAL GENERATOR ALTERNATIVE FOR ELECTRONIC SPEED CONTROL (ESC)

Some time ago I published a video (https://www.youtube.com/watch?v=-4sblF1GY1E) on my YouTube channel where I showed how to make a wind turbine from a brushless DC motor. I did the video in Spanish and it explained that this engine had been given to me and that at the time it had been difficult for me to operate it as an electric motor. Recently I did a maintenance to the wind turbine and I questioned again if I could make it work as an electric motor and I got an idea (connect an ESC of those used in aeromodelling and see what happens). What happens is that the ESCs used for these purposes receive control signals from a receiver and in turn this receiver must receive commands from a radio transmitter. It complicated me since I do not have both. Will there be a simpler device to send the control signal to the ESC and finally make the DC brushless motor work? Yes, researching on the Internet, I discovered that a servo motor tester can actually send the control signals to an ESC and make it work, you can even vary the speed of rotation of the motor simply by turning a potentiometer. A flight modeler friend lent me one until I could order one. These were my initial tests with a similar motor in principle.
Analizing the Pulses of Servo Motor Tester




The order of the servomotor tester was going to take a few days and I started to build it. At the end I enjoy doing things by myself and maybe it would also be a pretext to teach others my experiences through this portal (INSTRUCTABLES). Ok a servo motor tester can control an ESC, but what signal does it send? To investigate on the internet and the oscilloscope! The results of my research concluded that a 50Hz signal is needed with pulses of 1ms to 2ms in length and an amplitude of approximately 5V. My oscilloscope measured exactly that range of values in the servomotor tester that I had borrowed, but the frequency went away until 60Hz, although I do not think it influenced the operation of the ESC and the electric motor. Then I read that the exact frequency value was not that important and could vary a bit without affecting performance. The ESC with which I made the tests had something called BEC or BATTERY ELIMINATOR CIRCUIT that is nothing more than a 5v output to feed the receiver, servo tester etc. so you do not need an auxiliary power source to make them work. Of course I used this feature as my device's power.
Analizing Alternatives
Since the frequency is relatively low and the pulses have an amplitude of 5v, the use of the integrated NE555 is just as popular. In alldatasheet.com its characteristics are described and the equations for its use mode appear depending on the desired use. You can also download apps that simulate their behavior and reach conclusions such as the following:
Circuit With NE555

Ok, I have the circuit, let's set it up on the PROTOBOARD, ahhh. I do not like it very much, although it is a quick alternative, also simply showing an image with the connections made can be complex for others to replicate, not to mention that its portability is limited and is prone to disconnections. These were my results in Pad2Pad in which you can also leave the constructive process to them and commission PCBs. I also attach this file.
Downloads
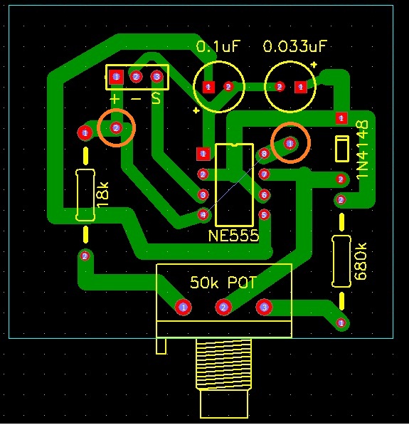
Layout


In last image I emphasize that the pins 4 and 8 of the NE555 must be electrically connected, for this I left two holes in which I could solder a cable or jumper on the component side of the PCB.
You own a CNC and you want to make the circuit and assemble it yourself? These are the files in G-CODE. For the holes an endmill of 0.7mm was used and for the profiling and cuts a V bit (20 degrees 3.17mm).
CNC and Another Alternatives of PCB Construction



The CNC is not an alternative for you and you want to use other methods? here are the files that will help you.
Final Test and Future Applications

I would love to hear that someone developed this project and got favorable
results. Finally, I answer the question not asked. Why did I want to run this electric motor and so that someone would like to be able to make it work this way? The imagination is what could limit us, mine tells me it could be useful in some system for locomotion Bicycles, toy cars, skateboards etc ... maybe some tool and who knows what. Show me your experiences Feel the freedom and improve or transform what you want from this project and share it with others. regards