GENERADOR ELECTRICO CON MOTORES BRUSHLESS
by jmoreno555 in Workshop > Energy
32834 Views, 39 Favorites, 0 Comments
GENERADOR ELECTRICO CON MOTORES BRUSHLESS


"El mundo ha cambiado. Lo siento en el agua. Lo siento en la tierra. Lo huelo en el aire. Mucho de lo que fue se ha perdido..." - The Lord of the Rings.
Ciertamente...hablando del Petróleo y de las Energías No Renovables, mucho de lo que fue se ha perdido.
Necesitamos nuevas formas de producción de Energía...Limpias y fáciles de obtener...sin daño al medio ambiente que nos rodea.
A continuación te mostraré una forma diferente de producir energía...es el resultado de lo que muchos han estado haciendo de forma aislada....simplemente estoy tomando las mejores ideas y las estoy poniendo juntas, de manera que nos permita obtener el resultado deseado.
La información aquí mostrada es del dominio público. Está basada en ideas de principios del siglo pasado. Pero es hasta hoy, que con el surgimiento de los imanes de neodimio podemos hacer realidad las ideas del pasado.
Utilizo el principio de "Divide y Venceras". ¿Porque tener un generador grande, pesado y caro ?....si puedo lograrlo con varios de tamaño pequeño....
La idea es conectar varios motores brushless usados como generador y enlazados entre ellos a través de un engrane magnético, de esta forma podemos mover varios generadores con el uso de un solo motor, aumentando con ello la eficiencia del sistema.
jmoreno555
Veracruz, Ver. MEXICO, 1 Marzo de 2015
MATERIALES










Los materiales que vamos a necesitar son:
- Motores de unidad de CD/DVD (5 piezas)
- Imanes de Neodimio de 5mm de diametro x 4mm de altura. (60 piezas)
- ProtoBoard Doble
- Puente Rectificador de 200 V / 2 amp. (15 piezas)
- LED's Rojos de 5mm (5 piezas)
- LED's Verdes de 5mm (5 piezas)
- LED´s Amarillos de 5mm (5 piezas)
- Resistencias de 150 ohms a 1/4 de watt (15 piezas)
- Cable
LEGO:
- Brick 1x16 (LEGO No. 3703) - (10 Piezas)
- Liftarm 1x11.5 (LEGo No. 32009) - (10 Piezas)
- Liftarm 2x4 L (LEGO No. 32140) - (15 Piezas)
- Axle 3 with Stud (LEGO No. 6587) - (20 Piezas)
- Pin Long with Friction (LEGO No. 6558) - (25 Piezas)
Las piezas de lego las podemos conseguir en:
www.bricklink.com
VARIOS:
- Pegamento (Cianoacrilato)
- Cable termocontractil 1/16" (50 cm)
- Pintura Fosforescente Naranja y Verde
MONTAJE DEL MOTOR






MOTOR de CD/DVD
Los motores usados en los lectores de CD/DVD, son motores sin escobillas (Brushless) que están formados por una serie de devanados que nos entregan a la salida una señal de voltaje de corriente alterna en tres fases.
Para mayor información sobre los motores Brushless ve el siguiente link:
1.- Iniciaremos con el montaje del motor en su base:
Para ello vamos a formar una base con las piezas de LEGO como se muestra en la figura y la vamos a fijar al motor por medio de pegamento de cianoacrilato (KOLA LOKA).
¡CUIDADO! El pegamento de cianoacrilato pega la piel.
2.- Ahora colocaremos los imanes de neodimio alrededor del motor.
Vamos a colocar los imanes de neodimio con sus polos ubicados alternadamente N-S-N-S-N-S...
¡PRECAUCION! Los imanes de neodimio son extremadamente poderosos, son quebradizos y pueden romperse si chocan entre ellos.
Los imanes que estamos usando, son realmente poderosos, tiene una fuerza de atracción de poco más de 800 gramos. Sin embargo, debido a las altas velocidades que se manejan es necesario pegarlos con cianoacrilato a la base del motor.
(Durante las pruebas, en un par de ocaciones salieron despedidos los imanes de neodimio por toda la habitación...:)
3.- Al final pintamos cada imán de colores fluorescentes verde y rojo para mejor apreciación de su funcionamiento.
CABLEADO DEL MOTOR








Es momento de armar los cables del motor.
Tenemos que identificar cuales de los pines del conector son los que llevan las señales a los devanados del motor. Esto lo podemos lograr con la ayuda de una lupa y seguir las pistas sobre el circuito impreso hasta el conector.
Una vez identificados los pines, procedemos a preparar el cable del motor. Con cuidado soldamos cada uno de los tres cables, protegiéndolos con cable termocontráctil.
CONSTRUCCION DE LA BASE DE LOS MOTORES











Es momento de construir las bases de los motores.
En mi caso utilice piezas de LEGO, ya que me permiten plasmar una idea rápidamente.
Podemos conseguir las piezas de LEGO que necesitemos en www.bricklink.com.
Downloads
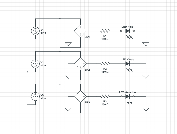
MONTAJE DEL CIRCUITO ELECTRICO









Vamos a armar el circuito eléctrico.
Cuando usamos los motores Brushless como generadores, estos nos entregan una señal trifásica de corriente alterna, la cual tenemos que rectificar para obtener corriente directa.
Esto lo logramos usando diodos rectificadores.
En mi caso utilice un puente rectificador completo por cada fase del motor. Se puede usar la mitad de un puente rectificador, pero prefiero usarlo doblemente y así aumento la corriente que puedo manejar por cada rectificador.
El circuito usado en este proyecto es solo para demostrar el voltaje que se genera en cada fase. En una aplicación practica se conectan juntas las salidas del rectificador de cada fase.
JUNTANDO LAS PIEZAS








Es momento de poner todo junto.
- Se colocan los motores uno junto al otro y se ajusta la separación entre ellos. Entre mas cerca se encuentren, mayores velocidades podremos obtener sin que se pierda el sincronismo entre ellos cuando estén girando a altas velocidades.
- Se conectan los cables de cada motor a sus correspondientes puentes rectificadores.
IMPORTANTE: Hay que fijar las piezas a una base, de forma que todo se mantenga firme. Vamos a manejar altas velocidades y vamos a tener muchas vibraciones.
PRUEBAS Y RESULTADOS




RESULTADOS DE ESTA PRIMERA ETAPA (I):
Se realizaron varias pruebas y se obtuvieron los siguientes resultados:
- Entre mas rápido gire el motor, más voltaje obtenemos (Ley de Faraday)
- Entre más rápido gire el motor, la probabilidad de que los imanes salgan despedidos se incrementa (Principio Físico: Fuerza Centrifuga)
- Si incrementamos la separación entre los motores, podemos girarlos fácilmente, sin embargo si aumentamos la velocidad se rompe la sincronía entre ellos.
- Si reducimos la separación entre los motores, cuesta trabajo ponerlos en marcha, sin embargo se mantiene la sincronía a altas velocidades.
RECOMENDACIONES PARA LA SIGUIENTE ETAPA (II):
- Utilizar Motores (Como Generador) Brushless tipo Outrunner menores a 1000KV (KV = RPM / Volt ), esto nos permite generar mas voltaje con menos revoluciones.
- Para hacer girar el grupo de Generadores, utilizar un motor del mismo tipo Outrunner, pero mayor a 2000KV, esto nos permite tener mas revoluciones por minuto con menos suministro de voltaje.
- Utilizar un microcontrolador (Arduino / Raspberry PI) para controlar la velocidad del motor y por consiguiente regular el voltaje de salida deseado.
- Obtener la gráfica de Temperatura de los motores contra las RPM, a fin de obtener la velocidad optima de funcionamiento y en caso de ser requerido proveer de enfriamiento a los motores. (En caso critico se pueden usar motores Brushless tipo Inrunner para Lanchas. Este tipo de motores vienen con un circuito de enfriamiento por agua).
COMENTARIOS FINALES
.png)
.png)
.png)

.png)
.png)
.png)





En este proyecto de utilizo un motor de CD/DVD como generador, que de acuerdo con sus datos es un motor de 12 V/ 1 Amp., lo cual nos da un motor con una capacidad de 12 Watts.
Si se utilizan los nuevos motores de aeromodelismo, se pueden obtener resultados impresionantes.
Hay motores pequeños con una potencia de varios cientos de Watts.
Si los ponemos juntos, podemos energizar una unidad Inversora de hasta 1500 Watts fácilmente. Además de permitirnos cambiar la configuración del circuito eléctrico para adaptarnos a las necesidades del Inversor de Corriente.
Le agradezco a John Lannigan permitirme hacer referencia a su video, donde muestra el uso de un motor brushless como generador:
Brushless Motor Used as An Alternator, description and test with surprising results!
Si se usan este tipo de motores y se ponen los motores en forma de anillo, de tal forma que podamos controlar electrónicamente la posición de estos durante el arranque y paro del sistema, podemos obtener un sistema altamente eficiente.
Tecnología Futura:
Este tipo de Generadores de Energía los podremos usar en un futuro cercano como incremento del tiempo de vuelo de nuestros Quadcopter´s.
REFERENCIAS
Avances en Investigaciones Electromagnéticas:
Progress in Electromagnetics Research Papers
Motores Brushless:
Como trabajan los motores Brushless