Make a RGB LED Strip Controller.
by Tesalex in Circuits > Arduino
33986 Views, 72 Favorites, 0 Comments
Make a RGB LED Strip Controller.

In this instructable, I will show you how you can use a non-addressable RGB LED Strip according to your needs. The controller that comes with this kind of strip can only set the strip to a specific color, change brightness or show some animations. But, let's say, you want to make a music reactive RGB LED project, then this controller will be of no use and you will learn how to do that right here.
Let's get started.
Watch the Video.

The video contains all the steps and information required for this project, have a look at it first before moving on to the next step so that you have an idea of what we are going to do.
Gather the Components.

RGB LED Strip Amazon.in: http://amzn.to/2xiDUiu
Amazon.com: http://amzn.to/2xnrQhu
Amazon.co.uk: https://www.amazon.co.uk/Backlight-SPARKE-Waterpro...
IRFZ44N MOSFET
Amazon.in: http://amzn.to/2w7ma8k
Amazon.com: http://amzn.to/2xwg5pJ
Amazon.co.uk:https://www.amazon.co.uk/SODIAL-IRFZ44N-IRFZ44-Tra...
TC4420
Amazon.com: http://amzn.to/2wH90ym
Amazon.co.uk: https://www.amazon.co.uk/TC4420IJA-MOSFET-DRIVER-8...
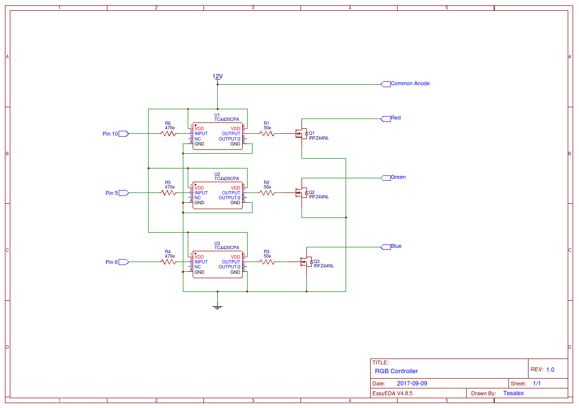
First Test.




.png)
In the circuit diagram attached, there are three MOSFETs for each of the colors. Create only one of it in the breadboard before soldering, just to be sure that it will work. After that, upload some random PWM values to Arduino and check by connecting the strip that the brightness is getting changed. Or you can also use a potentiometer to change the duty cycle of PWM output from Arduino like I did.
Check all the colors with the same circuit.
Downloads
Solder the Components.



After that, make the circuit permanently on a piece of perforated board.
Do not use thin jumper wires as they can reduce current carrying capability. Use a 0.75 sq. mm wire least.
Also, hot glue the wires soldered for 12 Volt supply as they can break by continuous tension.
Headers: Use headers for external connection, like for strip, Arduino connection etc. You can solder the IR receiver directly into the board and also a smaller Arduino like pro mini can be soldered directly in the board, that will remove the hassle of connecting jumper wires to everything.
Refer to the images and video for more proper understanding.
Determine the IR Codes.

To use any remote you want, you have to determine the hex code for different buttons of that remote. After that just edit the sketch with your determined hex codes of the remote.
Determining the hex codes of your IR remote:
Downloads
Upload the Sketch.
Now, upload the sketch provided in this step.
To edit the sketch according to your needs, watch the video in which I have explained what the sketch is doing. You can also add more colors in the 2D array if you want.
To determine the RGB codes of different colors, click here: http://www.rapidtables.com/web/color/RGB_Color.htm
Downloads
Done.



Make sure you common the grounds of the Arduino and the 12 Volt supply if you are separate power supplies for them.
If you have any questions, please comment below. I'll be happy to help.
Thanks for reading :)