Molde Para Chocolate Y Diseño De Diente En 3D

by armando_Velarde in Workshop > 3D Printing

93 Views, 0 Favorites, 0 Comments

Molde Para Chocolate Y Diseño De Diente En 3D

WhatsApp Image 2023-11-02 at 21.32.18.jpeg
WhatsApp Image 2023-11-02 at 21.34.10.jpeg

Se realizaron estos 2 diseños para entender como diseñar en objetos 3D con el uso del programa Fusion 360.

Supplies

Necesitaremos el programa Fusion 360

Impresora 3D

Realizar Las Medidas Para El Molde

WhatsApp Image 2023-11-02 at 21.37.36.jpeg
WhatsApp Image 2023-11-02 at 21.37.42.jpeg
WhatsApp Image 2023-11-02 at 21.37.48.jpeg

Primero crearemos un nuevo boceto y seleccionamos el eje que vamos a trabajar, nuestro molde tendrá de tamaño 50x50 mm.

Realizar Extrucción

WhatsApp Image 2023-11-02 at 21.40.07.jpeg
WhatsApp Image 2023-11-02 at 21.40.14.jpeg
WhatsApp Image 2023-11-02 at 21.40.20.jpeg
WhatsApp Image 2023-11-02 at 21.40.26.jpeg

Preparamos el boceto, seleccionamos la opción extruir y le ponemos de 2 mm.

Agregar Imagen Para El Diseño Del Molde

WhatsApp Image 2023-11-02 at 21.44.03.jpeg
WhatsApp Image 2023-11-02 at 21.44.09.jpeg

Seleccionamos el objeto extruido y seleccionamos Lienzo, elegimos nuestra imagen y se agrega al objeto.

Boceto Del Primer Relieve

WhatsApp Image 2023-11-02 at 21.44.09.jpeg
WhatsApp Image 2023-11-02 at 21.47.21.jpeg
WhatsApp Image 2023-11-02 at 21.47.36.jpeg

Seleccionamos el objeto y después nuevo boceto, elegimos la opción spline para las curvas del primer relieve.

Extruir El Boceto Del Primer Relieve

WhatsApp Image 2023-11-02 at 21.54.57.jpeg
WhatsApp Image 2023-11-02 at 21.55.07.jpeg
WhatsApp Image 2023-11-02 at 21.55.13.jpeg

Seleccionamos el boceto y elegimos extruir, lo vamos a extruir con unos 2 mm quedando el relieve.

Boceto Del Segundo Relieve

WhatsApp Image 2023-11-02 at 21.59.33.jpeg
WhatsApp Image 2023-11-02 at 21.59.39.jpeg

Seleccionamos el objeto y después nuevo boceto, elegimos la opción spline para las curvas del segundo relieve.

Extruir El Boceto Del Segundo Relieve

WhatsApp Image 2023-11-02 at 21.59.46.jpeg
WhatsApp Image 2023-11-02 at 21.59.56.jpeg

Seleccionamos el boceto y elegimos extruir, lo vamos a extruir con unos 2 mm quedando el relieve.

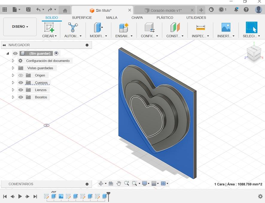
Boceto Del Tercer Relieve

WhatsApp Image 2023-11-02 at 22.04.39.jpeg
WhatsApp Image 2023-11-02 at 22.04.45.jpeg

Seleccionamos el objeto y después nuevo boceto, elegimos la opción spline para las curvas del tercer relieve.

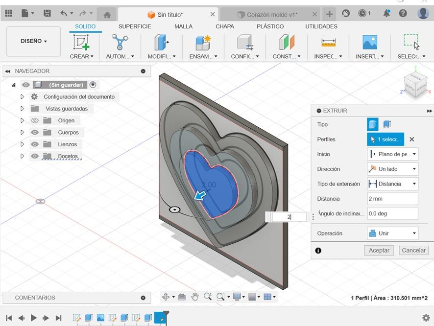
Extruir El Boceto Del Tercer Relieve

WhatsApp Image 2023-11-02 at 22.07.35.jpeg
WhatsApp Image 2023-11-02 at 22.07.43.jpeg
WhatsApp Image 2023-11-02 at 22.07.55.jpeg

Seleccionamos el boceto y elegimos extruir, lo vamos a extruir con unos 2 mm quedando el relieve.

Realizar Marco Para Poder Verter El Chocolate

WhatsApp Image 2023-11-02 at 22.13.09.jpeg
WhatsApp Image 2023-11-02 at 22.13.14.jpeg
WhatsApp Image 2023-11-02 at 22.13.22.jpeg
WhatsApp Image 2023-11-02 at 22.13.29.jpeg
WhatsApp Image 2023-11-02 at 22.13.47.jpeg
WhatsApp Image 2023-11-02 at 22.14.00.jpeg
WhatsApp Image 2023-11-02 at 22.14.07.jpeg
WhatsApp Image 2023-11-02 at 22.14.14.jpeg
WhatsApp Image 2023-11-02 at 22.14.20.jpeg

Seleccionamos el cuerpo principal y creamos un nuevo boceto, se realizara el mismo cuadrado 50x50, después seleccionamos Proyectar/Incluir y después Proyectar, elegimos las líneas en donde se hizo el cuadrado y le damos en aceptar.

Después seleccionamos Desface y elegimos las líneas que se va a modificar, le damos 2 mm de medida.

Extruir El Marco

WhatsApp Image 2023-11-02 at 22.26.02.jpeg
WhatsApp Image 2023-11-02 at 22.26.10.jpeg
WhatsApp Image 2023-11-02 at 22.26.15.jpeg

Seleccionamos extruir y elegimos el marco creado, seleccionamos 2 lados para la parte de la derecha 2 mm y para la parte izquierda 20 mm.

Moldear Las Aristas Del Objeto

WhatsApp Image 2023-11-02 at 22.28.55.jpeg
WhatsApp Image 2023-11-02 at 22.29.04.jpeg
WhatsApp Image 2023-11-02 at 22.29.10.jpeg

Se realizó el empalme de las aristas para que no tenga problemas en verter de manera correcta el chocolate.

Aspecto Del Objeto

WhatsApp Image 2023-11-02 at 22.33.20.jpeg
WhatsApp Image 2023-11-02 at 22.33.27.jpeg

Seleccionamos la opción Aspecto, elegimos nuestro diseño de preferencia y lo arrastramos hacia el objeto.

Modelo Diente

WhatsApp Image 2023-11-02 at 22.35.04.jpeg
WhatsApp Image 2023-11-02 at 22.35.12.jpeg
WhatsApp Image 2023-11-02 at 22.35.25.jpeg
WhatsApp Image 2023-11-02 at 22.35.36.jpeg
WhatsApp Image 2023-11-02 at 22.35.41.jpeg
WhatsApp Image 2023-11-02 at 22.35.46.jpeg
WhatsApp Image 2023-11-02 at 22.35.52.jpeg

Primero seleccionamos Lienzo, elegimos la imagen y en que eje se va a trabajar, seleccionamos en calibrar seleccionamos el punto de arriba del objeto y después el punto de abajo midiendo 100 mm, parecido se va agregar la misma imagen pero en otro eje.

Forma Del Diseño

WhatsApp Image 2023-11-02 at 22.35.57.jpeg
WhatsApp Image 2023-11-02 at 22.40.43.jpeg
WhatsApp Image 2023-11-02 at 22.40.50.jpeg
WhatsApp Image 2023-11-02 at 22.40.55.jpeg

Seleccionamos crear forma, después esfera, nos pedirá que eje vamos a trabajar, después nos pedirá en que punto del medio se comenzará a trabajar con la esfera.

Dando Forma

WhatsApp Image 2023-11-02 at 22.41.01.jpeg
WhatsApp Image 2023-11-02 at 22.45.24.jpeg

Seleccionamos el punto del arista y le damos en editar forma, nos aparecerá las opciones para poder darle forma a la esfera.

Agregar Aristas

WhatsApp Image 2023-11-02 at 22.47.22.jpeg
WhatsApp Image 2023-11-02 at 22.47.31.jpeg
WhatsApp Image 2023-11-02 at 22.47.38.jpeg

Seleccionamos insertar arista, elegimos las aristas que queremos duplicarlas y podemos darle forma a estas nuevas aristas.