Power Inverter Simulation With SIMULINK (simulación Inversor De Corriente(dc-ac) En SIMULINK)
by ymaogar in Circuits > Electronics
2378 Views, 2 Favorites, 0 Comments
Power Inverter Simulation With SIMULINK (simulación Inversor De Corriente(dc-ac) En SIMULINK)

La presente investigación se refiere al PWM (Pulse Width Modulation) en inversores, analizando primeramente la composición de los conversores DC/AC desde su definición hasta sus diferentes clasificaciones; pasando posteriormente a la investigación de la modulación de PWM y sus aplicaciones. Con la ayuda del software Simulink de MATLAB se analizaran las simulaciones del montaje del inversor monofásico de puente completo y examinando el comportamiento de la señal de salida y en las diferentes etapas del inversor.
OBJETIVO GENERAL
Realizar un ejercicio de PWM aplicado a inversores con su respectiva simulación, comprendiendo el análisis de señales y el diseño de cada etapa del conversor DC/AC; previamente habiendo estudiado la composición y asimilado los conceptos más importantes para la realización de nuestro ejercicio.
OBJETIVOS ESPECÍFICOS
Conocer las aplicaciones según sea la clasificación de los inversores con PWM integrado, sus diferentes funcionamientos y usos según la necesidad del diseño.
Simular un circuito inversor que cumpla con los requerimientos de diseño para una efectiva conversión.
Obtener una onda sinusoidal que se aproxime a una señal AC de referencia.
Supplies
simulink
PWM Teoría




El funcionamiento general de un inversor está basado en puentes de interruptores de semiconductores de potencia con un ciclo controlado de apertura y cierre generando ondas de pulsos variables (cuantos más pulsos menor distorsión armónica y mayor proximidad a la onda pura senoidal).
Técnicas de control de modulación de anchura de pulso PWM
Las técnicas de modulación PWM (Pulse Width Modulation), permiten controlar el voltaje de salida de los inversores para hacer frente a variaciones de entrada de CD, para regulación del voltaje de los inversores y para los requisitos de control constante del voltaje y la frecuencia. Existen 3 tipos principalmente: ancho de pulso, sinusoidal, programado. Las aplicaciones más conocidas son en inversores; medio puente, puente completo, puente trifásico.
En la figura 1 se muestran los diferentes tipos de técnicas PWM, en la figura 1(a) el tiempo de encendido(ton) se mantiene fijo y se varía el tiempo de apagado(toff), en la figura 1(b) el tiempo en apagado(toff) se mantiene fijo y se varía el tiempo en encendido(ton), en la figura 1(c) se varía el tiempo de encendido y el tiempo de apagado.
PWM programado
La técnica de modulación PWM programado permite la eliminación selectiva de armónicos. La figura 3. muestra la señal de VCD con 3 ángulos por cuarto de ciclo = 12 ángulos.
Filtro De Salida


En los inversores ideales las formas de onda del voltaje de salida deberían de ser sinusoidales. Sin embargo, en los inversores reales no son así y contienen ciertas armónicas. La función principal del filtro de salida consiste en disminuir los armónicos de alto orden sin afectar la frecuencia fundamental. La figura 6. muestra combinaciones para el diseño del filtro: LC paralelo, LC serie, LCC serie, LCC paralelo. La figura 7. representa la función de un filtro LC en la salida de inversor El filtro elegido para el desarrollo del ejercicio es el LC paralelo. Este tipo de circuito tiene una distorsión armónica menor al del circuito LC serie.
Entre los aspectos mas importantes de este tipo de filtro LC paralelo se tiene:
Una ganancia de máxima aproximación igual al factor de calidad
Proporciona una sobre tensión
Mayor factor de calidad, menor distorsión armónica del tercer armónico
La corriente de entrada debe ser mayor a la corriente de carga
Cuando la corriente por la carga es grande, los filtros LC presentan una mejora con respecto a los filtros RC. La idea es hacer que el rizado aparezca en los componentes en serie, las bobinas en este caso. Para un circuito LC paralelo, y a diferencia de un circuito LC serie , la impedancia a la frecuencia de resonancia tiende, (con componentes ideales), al infinito.
Cálculo Del Filtro LC



La salida de un inversor con PWM con filtrado, cumple las regulaciones de distorsión armónica total más fácilmente que un inversor con salida mediante ondas cuadradas. Si bien la salida con PWM posee un contenido alto de armónicos, estas son de frecuencias elevadas lo cual facilita su filtrado y atenuación por parte de la carga.
La modulación PWM controla la amplitud de la tensión de salida utilizando diferentes formas de onda moduladoras o de referencia.
Dos ventajas de esta modulación son: la reducción de los requerimientos de filtrado y el control de la amplitud de la salida.
Entre las desventajas podemos citar: el incremento en las pérdidas del dispositivo interruptor por el mayor número de conmutaciones realizadas y una mayor complejidad de los circuitos de control.
La modulación PWM puede ser realizada de dos formas:
Bipolar: Cuando el inversor utiliza dos estados +VDC y −VDC.
Unipolar: Cuando el inversor utiliza tres estados +VDC, −VDC y 0.
Inversor








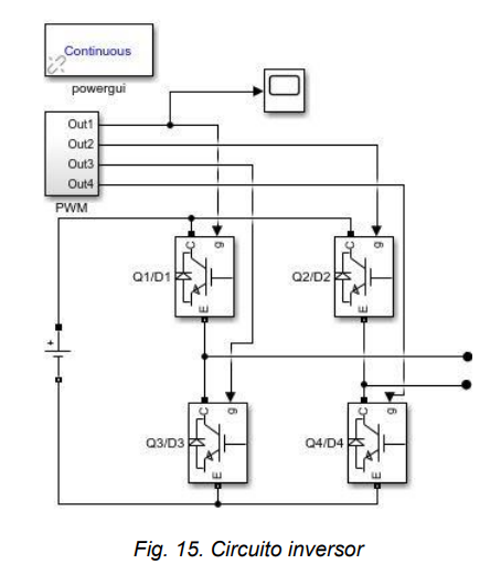
En la figura 15. Se observa un inversor monofásico, el cual se compone de una fuente de voltaje DC y un puente H de dos ramas, cada rama contiene 2 diodos y 2 interruptores que conmutan de acuerdo con la estrategia de control escogida. Cada interruptor del puente H está compuesta por un IGBT (Q1, Q2, Q3, Q4) y un diodo en paralelo (D1, D2, D3, D4). Para este caso se escogió un control de acción de interruptores mediante PWM.
Según los pulsos recibidos por el control PWM los IGBT 1 y 4 se activarán mientras que los IGBT 2 y 3 pasaran a un estado de inactividad que variará de acuerdo con el tiempo de duración del pulso recibido por el PWM, permitiendo así el paso de voltaje desde la fuente DC hasta la respectiva carga, en la figura 17. se observa el siguiente cambio de pulso por parte del PWM, donde contrario a lo anterior desactiva los IGBT 1 y 4 mientras activa los IGBT 2 y 3. Al medir la salida de este circuito mediante un osciloscopio se obtiene una señal cuadrada producto de las conmutaciones y de que nuestro voltaje de entrada es directo.
Se puede observar en la figura 18. que nuestra señal de entrada pasó de ser directa a ser una señal alterna cuadrada. Para dar la forma característica de onda sinusoidal se debe emplear filtros pasivos tipo L-C en serie y/o paralelo. Realizando una sintonización para los valores del filtro de salida la señal de salida obtenida en comparación a la señal de referencia deseada.
Archivos De Simulink
https://github.com/ymaogar/power-inverter-simulation